CSchem and CPCB
CSchem and CPCB are a pair of
programs for drawing electronic circuit diagrams and laying those
circuits out on a printed circuit board.
A design for an Arduino-controlled triple linear LED driver drawn with CSchem.
CSchem is for you if:
- You like your circuit diagrams to look ready for publication
straight from design;
- You like concentrating on the principles of your circuit while
drawing the design (and leave the specific choices of components until
the next day);
- You like to have quick access to the most commonly used
symbols;
- You either don’t need more uncommon symbols or are willing to draw
them in an SVG editor;
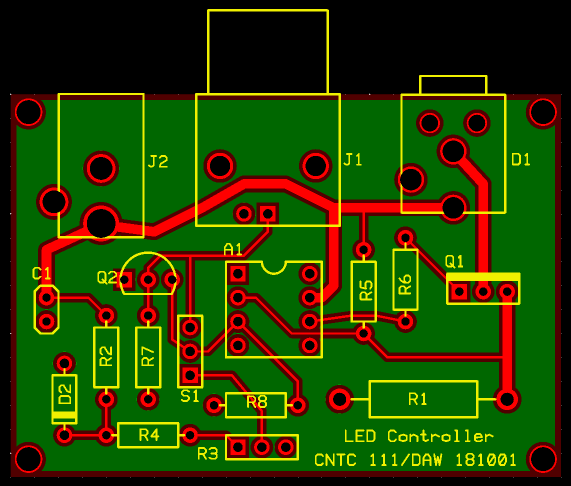
Two examples of boards laid out with CPCB
CPCB is for you if:
- You like a program that keeps simple tasks simple;
- You just want to make a few boards for a project and get on with
your life;
- You like a what-you-see-is-what-you-get approach;
- You like to switch between imperial and metric units fluidly;
Downloads
CSchem and CPCB are free and open
source. The following downloads are available:
Binaries for Windows and Mac will be posted upon request. (Please do
send me an email if you are interested!)
More information
Hopefully, both CSchem
and CPCB are fairly intuitive. Nevertheless, I
recommend you read the CSchem
user guide and the CPCB user
guide.